关于对《吉林市落实<吉林省促进残疾人就业三年行动实施方案(2025—2027年)> 重点任务分工清单(征求意见稿)》 公开征求意见的公告
2026-01-08 14:34 来源: 吉林市残联
关于对《吉林市落实<吉林省促进残疾人就业三年行动实施方案(2025—2027年)>
重点任务分工清单(征求意见稿)》
公开征求意见的公告
为推动吉林市残疾人实现较为充分更高质量的就业,助力全市经济社会高质量发展,根据《国务院办公厅关于印发<促进残疾人就业三年行动实施方案(2025—2027年)>的通知》(国办发〔2025〕23号)及《吉林省人民政府办公厅关于印发<吉林省促进残疾人就业三年行动实施方案(2025—2027年)>的通知》(吉政办发〔2025〕16号)文件精神,我会牵头起草了《吉林市落实<吉林省促进残疾人就业三年行动实施方案(2025—2027年)>重点任务分工清单(征求意见稿)》,并公开征求意见建议。时间为2026年1月9日至1月13日,欢迎广大社会公众通过电话、邮件等方式积极建言献策。
电话:0432-62401569
邮箱:jlscljjb0432@163.com
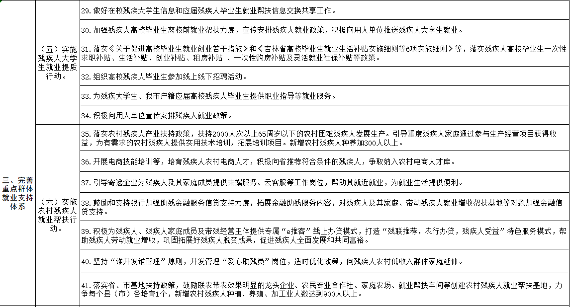
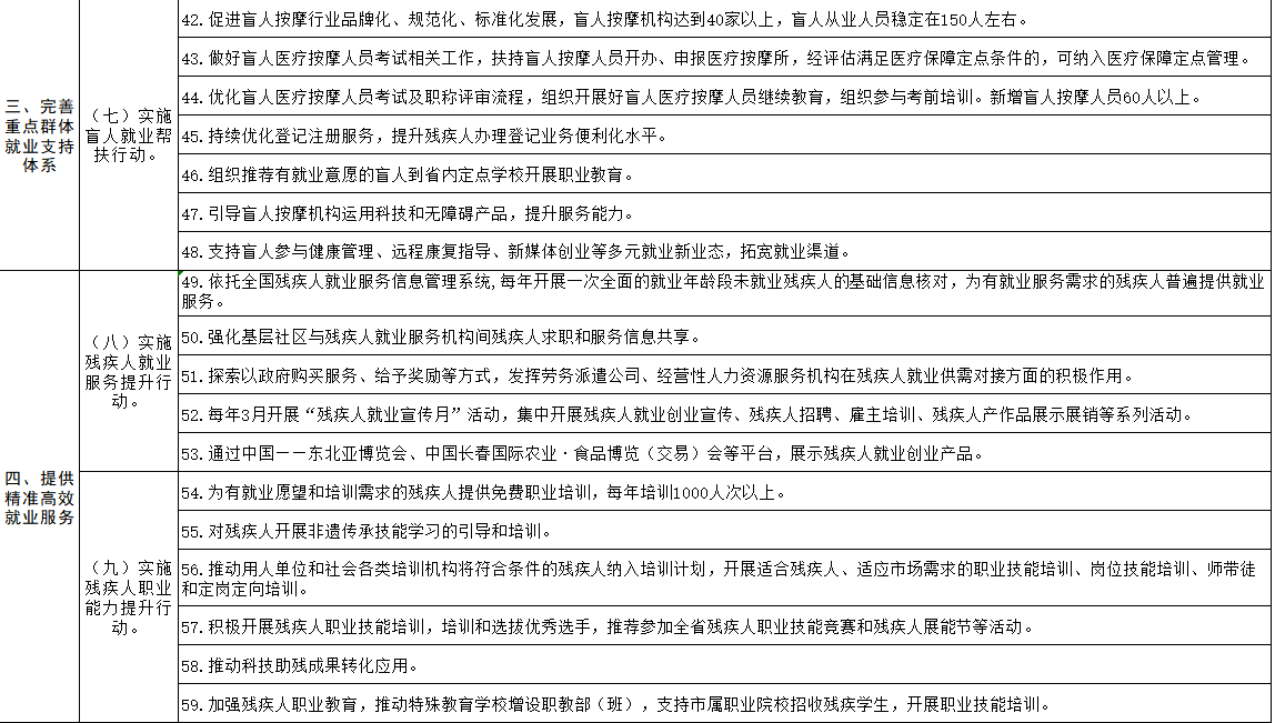
附件:《吉林市落实 <吉林省促进残疾人就业三年行动实施方案(2025—2027年)> 重点任务分工清单(征求意见稿)》
吉林市残疾人联合会
2026年1月8日





初审:王柏锡
复审:邹金山
终审:郜永洁

